個案研究與分析:Deep Research應用指引

模組三深度個案研究任務書 — Insta360 與亞朵酒店的品類定義

[發布日期:2025年11月9日] / [授課教師:Sonic]

引言本週的挑戰 — 從競爭到定義

致:MBA 研修學員

來自:[Sonic / 全球企業個案研究]

這項任務旨在挑戰您作為一個策略分析師的核心能力。這不僅是要求您寫出兩份個案,這是一項基於您對於核心議題的掌握能力、以及應用精細搜尋技術的複雜任務。

在過去的模組中,我們專注於「如何在既有的市場中競爭」。本週,我們將迎來一個更為根本性的轉變: 「如何定義一個全新的市場」

我們將分析的兩家公司——Insta360(深圳)和亞朵酒店(上海)——都從看似飽和的紅海市場(分別是運動相機與連鎖酒店)中異軍突起。您的任務 不是 描述他們「做了什麼」,而是要精準地 診斷 他們如何透過「體驗設計」與「能力套利」,成功地為自己開創了一個全新的品類(Category),並重設了競爭規則。

第一部分任務總覽與個案焦點

1.1 核心目標

本週的備忘錄(Memo)挑戰您從一個「市場參與者」轉變為一個「市場定義者」的思維模式。

1.2 模組三:品類定義 (Category Definition) 個案

1.3 討論焦點

利基市場的冠軍,如何定義一個全新的品類?

第二部分核心分析性問題 (Memo 撰寫框架)

您的備忘錄(Memo)必須精準、深入地回應以下五個層層遞進的分析性問題。這將構成您分析的主體結構。

Q1:核心議題診斷 (Problem Diagnosis)

Insta360 和亞朵酒店的巨大成功,究竟是在既有的紅海市場中找到了「更聰明的利基」(a smarter niche),還是他們根本上「定義了一個全新的品類」(defining a new category)?請在您的備忘錄開頭,用一句話精準定義您對此問題的判斷。

Q2:品類定義的途徑 (The "How" of Category Definition)

Insta360: GoPro 定義了「運動相機」品類。Insta360 顯然不是靠「更防水」或「更防摔」來取勝。那麼,它是如何巧妙地將競爭維度從「硬體規格」轉移到「影像體驗」(例如:隱形自拍桿、AI 剪輯)?

亞朵酒店: 傳統酒店(如萬豪、希爾ton)的競爭維度是「地點」與「服務標準化」。亞朵酒店如何將競爭維度從「住宿服務」(a place to sleep)轉移到「生活風格策展」(a lifestyle destination)?

Q3:框架應用:體驗經濟 (Experience Economy Framework)

請運用 Pine & Gilmore 的「體驗經濟」四階段(商品、產品、服務、體驗)框架。亞朵酒店如何將其核心業務從「服務」階段(提供標準化的住宿服務)提升至「體驗」階段?在其模式中,「實體空間」(如大廳、客房)如何扮演「舞台」(Stage),而「IP 聯名」與「人文服務」又如何扮演「道具」(Props) 來共同完成這場演出?

Q4:框架應用:能力套利 (Capability Arbitrage)

Insta360: 這家深圳公司如何利用其在「軟體演算法」與「敏捷硬體開發」上的「能力套利」(Capability Arbitrage),去挑戰由西方品牌 (GoPro) 長期主導的、以硬體為核心的市場?

亞朵酒店: 亞朵的「IP 聯名」策略,是否能被視為一種在中國市場內部的「文化要素套利」?它精準地「套利」了當代中國中產階級渴望的何種「文化稀缺性」(例如:對人文主義、社群歸屬感、或精神慰藉的渴望)?

Q5:行動建議 (Action Recommendation)

假設您是台灣一家「傳統製造商」(例如:自行車、家具)或「連鎖飯店」的策略顧問。面對市場飽和與利潤侵蝕,您會從 Insta360 和亞朵酒店的個案中,為您的客戶提煉出什麼樣「定義新品類」的關鍵行動建議?是效法 Insta360 的「技術-體驗」路徑,還是亞朵的「文化-體驗」路徑?請選擇一個立場並說明您的理由。

第三部分繳交規格與格式要求

為模擬真實商業情境中的高階溝通,本次作業有嚴格的格式限制。

第四部分研究流程與方法論指引 (重要)

在期中之後,你們要學會的能力就是建立自己的研究計畫與文本。到目前為止,我讓各位自行建立研究計畫與個案文本,然而,檢視各位已繳交的作業,可以明顯看到支持個案議題分析所需要的資料量嚴重不足。

本節內容將指導您如何建構一份真正具有深度的個案研究。

A. 個案的本質:作為學習之用的個案是什麼?

個案不是分析報告,它是「根據研究興趣而整合的客觀資料」。

您必須學會將客觀資料(例如:公司財報、訪談引述、市場數據、產品規格)與您的分析與觀點(您在 Memo 中要寫的)徹底切開。在建構個案文本的階段,資料的客觀性優先於一切。

B. 研究的起點:您的「問題意識」 (Problem Awareness)

個案需要以「問題意識」為出發點。以上,我已經在「第二部分」給予你們清晰的問題意識。學生對於知識體系的掌握程度或許不夠充份,因此,我直接給予你們研究個案所需要的問題意識。

然而,接下來的關鍵步驟是,你們就得 理解 這些問題意識究竟是什麼。也就是說,你們雖然看似跟隨了我的問題意識,但本質上,你們會經過自己的 詮釋與重組 ,產生 新的、屬於您自己的問題意識

這個新的問題意識是後續建構個案研究的基礎。

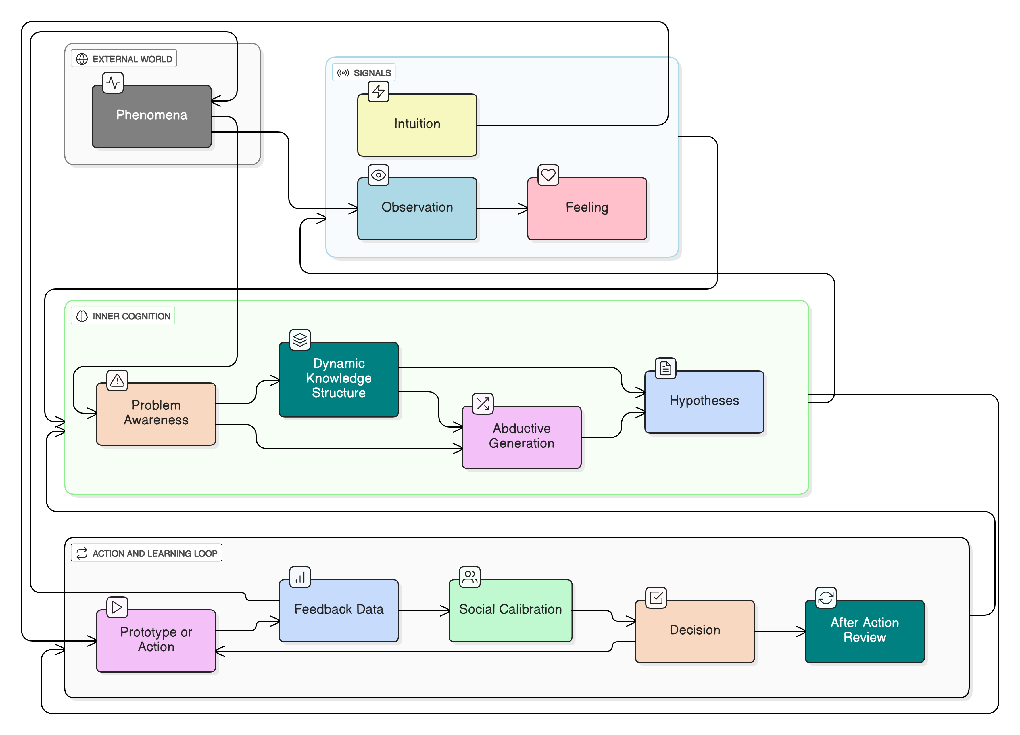
靈感的產生從觀察到問題意識

此區段用以支持從「問題意識」開始的個案文本設計思路。下圖說明了從觀察現象之後,靈感是如何浮現的。

靈感的產生:從觀察現象到靈感浮現的過程

點擊圖片以放大檢視

第四部分研究流程 (續)

C. 建構您的個案文本 (Case Text)

若你們直接採用我的問題意識,應該可以看出幾個我們在此個案研究所需要的資料收集方向:

以 Insta360 為例:

  • 「品類」意謂著得了解 Insta360 是在什麼市場競爭?
  • 消費者、玩家、競爭者... 不同對象是怎麼看待 Insta360 的產品?他們怎麼歸類?
  • 這意味著,你們得有一套解讀「品類」的方式。您需要收集已知的品類定義(理論),而你們或許會產生新的想法,從不同視角建立品類;也或許既有品類定義非常合適,直接引用;很有可能你們也會見到品類定義的動態變化。

以亞朵酒店為例:

  • 在研究中,你們可能會意識到需要了解不同利害關係人(顧客、投資人、員工、IP 合作方)是怎麼看待旅宿服務這門生意。
  • 你們或許會找到不同利害關係人的多樣觀點,而最終你們決定採取了特定的觀點來敘事。

D. 產出:「編碼後的資訊與知識」

於是,在分析之前,你們建立了一個個案研究所需要的「編碼後的資訊與知識」。一般來說,這至少涵蓋了:

  • 產業結構與競爭分析
  • 市場研究與買家觀點
  • 公司研究 (財務、營運、策略)

這些資料,有可貴的質性資料(如訪談、評論),也有重構的量化資料(如市場佔有率變化),它們將被重新形塑成一份 客觀的個案文本

E. 關鍵分離:個案文本 vs. 個案分析

請注意, 個案文本 與你們的 分析 是兩件事。

  • 個案文本 (The Case Text): 這是您收集、整理、重組後的 客觀事實基礎 。在寫成一份個案文本時,你帶著自己的觀點與好奇心建構了這份文本,也或許在寫作時,你心中已有了答案。
  • 個案分析 (The Analysis Memo): 這是您要繳交的「一頁 Memo」。真正的研究價值,是來自於你們透由思辯、引入理論(如我提到的「體驗經濟」與「能力套利」),而得到新的想法。

我非常鼓勵你們在自己的文本作品之上,在進行分析時,導入團隊全新的想法與詮釋。你們或許有著不同的視角,並不同意我的觀點,或是想要基於我的觀點進行更深度的探索。

第五部分善用 AI 代理人系統 (Agentic System) 輔助深度研究

要完成如此深度的研究,僅靠傳統搜尋遠遠不夠。您需要「Deep Research」的助力。

A. 理解工具:以 Gemini Deep Research 為例

以 Gemini 為例,其 Deep Research 功能具有相當強大的性能:Google 官方將 Gemini Deep Research 明確定義為一個 「代理人系統」(agentic system)

這意味著它不再是單次的回應生成器,而是一個能夠 自主執行多步驟、長週期任務 的軟體實體。此架構的設計宗旨在於應對三大關鍵技術挑戰:

  • 多步驟規劃(Multi-step planning) 的複雜性;
  • 長時間運行的推理(Long-running inference) 所需的穩定性;
  • 上下文管理(Context management) ,尤其是在處理「數百頁內容」時。

這種對長運行和龐大上下文的架構考量,表明該系統的設計初衷不僅是為了網路搜索,更是為了處理和綜合使用者上傳的龐大內部資料庫。其架構的穩健性(Robustness)是其核心賣點之一。

B. Gemini 的四階段代理人工作流程

Gemini 的代理人工作流程遵循一個清晰、結構化的四階段過程。您在使用時應充分理解並利用此流程:

  1. 階段一:查詢分解與使用者可精煉的規劃

    當收到一個複雜的查詢(例如「分析 Insta360 如何重新定義運動相機品類」)時,系統首先會將問題分解為一系列「更小、可管理的子任務」。接著,它會生成一份詳盡的「個性化多點研究計畫」。
    關鍵機制: Gemini 會將此計畫呈現給使用者,您擁有修改和精煉該計畫的權力,然後才點擊「開始研究」。

  2. 階段二:平行化 vs. 序列化任務執行

    一旦計畫被批准,模型將扮演「監督者」的角色,開始執行該計畫。一個關鍵的架構特征是,模型會「智慧地決定哪些子任務可以同時處理,哪些需要按順序完成」。

  3. 階段三:迭代推理與綜合

    系統會「迭代地」收集資訊,並在每一步中「展示其思考過程」。這意味著模型會評估已收集的資訊,並「在採取下一步行動之前思考」,以識別「缺失的資訊和它想要探索的差異」。這個迭代循環會持續,直到模型判斷「已收集到足夠的資訊」。

  4. 階段四:結構化報告生成

    最後,系統會將所有發現「綜合成一份全面的報告」,並且你可以選擇將其轉換成「音訊總覽」(Audio Overview)。

C. 核心研究策略與關鍵警告

Gemini 的架構哲學體現了「規劃優先,使用者在環」(Plan-First, User-in-the-Loop)的原則。這使其執行過程更具確定性、可預測性。但是,工具本身沒有智慧,您必須是那個「在環中的使用者」。

警告 1:AI 沒有真正的「問題意識」
僅靠外部搜尋資料的 Deep Research 是不可靠的。您需要提供您認可的資料做為種子。兩個理由:

  • 您所選擇的資料反映了您的問題意識。 Deep Research 沒有自主的問題意識。
  • 您必須主導研究計畫!再次強調,Deep Research 無法確切理解您的研究意圖!

警告 2:外部資料的不齊全與錯誤
外部搜尋的資料是不齊全且可能錯誤的。由於付費牆或是社群上的雜訊,使得 Deep Research 很有可能是在錯誤資料大海之中合成內容。
您的行動: 你們需要善用自己身處大學的優勢,可以利用 ABI/INFORM 這樣的學術資料庫取得權威的、高品質的資料。請先以此類資料為種子,再要求 AI 進行延伸研究。

警告 3:主導研究計畫,反覆修改
您可以反覆地修改 Deep Research 研究計畫。例如:

  • 要求它「基於你給予的資料(例如一篇 ABI/INFORM找到的運動相機深度報導)」進行延伸研究;
  • 主動「調整研究步驟」;
  • 為它「設計此路不通之後的替代研究策略」。

D. 高階應用技巧

要求客製化的輸出格式:
Deep Research 的輸出格式是可以要求的!您可以要求 Deep Research 將找到的資料輸出成特定的風格或是格式。例如,您可以要求它「請將所有關於 Insta360 的競爭分析,仿照 Equity Fund(股權基金)的研究報告風格輸出,包含市場規模、主要參與者、與護城河分析。」

嚴格分離「個案文本」與「分析研究」:

  • 步驟一(建立文本): 您可以讓 Deep Research 直接將所找到的資料生成一份 客觀的「個案研究文本」 。
  • 風險提示: 此舉可行,然而,你必需意識到 Deep Research 無法生成太長的文本,也就是你冒著讓 Deep Research 高度壓縮內容的風險,導致多樣的資料或許不會輸出。您可能需要分段執行(例如,先產出公司背景,再產出市場分析)。
  • 步驟二(進行分析):不應該 將個案文本與分析研究放在一起。您可以在 Deep Research 報告輸出之後,再以上述作法,在 新的 Deep Research 對話中 ,上傳您整理好的「個案文本」,然後要求它「跟隨你的分析策略」(即本任務書的 Q1-Q5)來進行分析。

利用 Deep Think 進行思辯:
您可以參考它給予的研究計畫,或直接使用 Deep Think 來看看它的思辯策略。甚至,您可以寫一個具有容納多樣分析策略的自訂 GPT/Gemini,讓它為您分析。

結語您的終極目標 — 成為專家

您的分析研究應該是形成完整的內容之後,再進行精煉(濃縮到一頁 Memo)。

最終,您應該在完成分析研究之後,形成獨到的觀點。您將是這個個案的專家,可以上場帶領課堂討論。工具(無論是 Gemini 還是 ChatGPT)只是您思維的延伸,而 您獨特的「問題意識」與「分析框架」 才是價值的核心。